您好,歡迎訪問杭州中為電子科技有限公司!
設為首頁
加入收藏
全國服務熱線:
0571-56180115
首頁
關于我們
公司資質
公司簡介
新聞資訊
公司新聞
行業新聞
產品中心
發電機碳刷監測系統
智能無線測溫裝置
開關柜智能操控裝置
開關狀態模擬指示儀
排水型智能除濕裝置
工業除濕機
溫濕度控制器
電力儀表-導軌表
微機型消協裝置
電動機保護器
微機綜合保護裝置
弧光、局放監測保護裝置
其他產品
技術支持
資料下載
售后服務
項目案例
人才招聘
人才理念
招聘崗位
客戶留言
聯系我們
合作項目
合作工程
合作客戶
新聞分類
新聞資訊
公司新聞
行業新聞
當前位置 :
首頁
>
新聞資訊
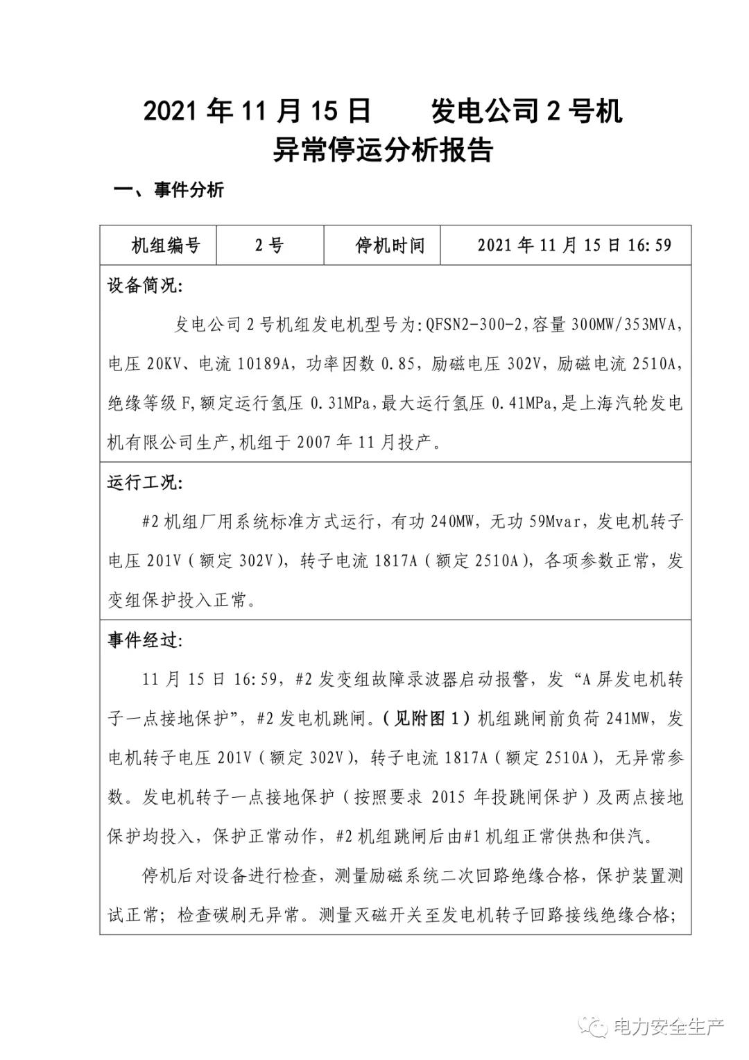
2021年11月15日內蒙古某電廠2號機組異常停運分析報告
2021年11月15日內蒙古某電廠2號機組異常停運分析報告
* 來源 : 電力安全生產 * 作者 : admin * 發表時間 : 2024年07月11日 * 瀏覽 : 98
上一條:
2021年12月25日某電廠2號汽輪機真空低保護動作機組跳閘事件分析報告
下一條:
關于某電廠“12.22”#2爐汽包液位2、3、4變送器接頭漏水事件分析報告
Copyright@ 杭州中為電子科技有限公司 版權所有 備案號:
浙ICP備17026453號
公司地址:浙江省杭州市西湖區三墩新天地9號樓 服務郵箱:hzzwdz@139.com 服務電話: 0571-56180115
關閉返回